Ingeniería y sus Alcances, Revista de Investigación

Septiembre-diciembre 2024 / Volumen 8 / No. 22

ISSN: 2664 – 8245

ISSN-L: 2664 - 8245

https://revistaingenieria.org

pp. 163 - 175

 

 

 

 

 

 

 

Diseño de un sistema distribuido para gestión de OLT

 

Design of a distributed system for OLT management

 

Projeto de um sistema distribuído para gestão de OLT

 

 

Carlos Peliza

cpeliza@unlam.edu.ar

https://orcid.org/0000-0002-2901-185X

 

Leandro Alfaro

lealfaro@alumno.unlam.edu.ar

https://orcid.org/0009-0008-6905-5460

 

Universidad Nacional de La Matanza. San Justo, Argentina

 

Artículo recibido 19 de julio 2024 | Aceptado 21 de agosto 2024 | Publicado 23 de octubre 2024

 

Escanea en tu dispositivo móvil o revisa este artículo en:

https://doi.org/10.33996/revistaingenieria.v8i22.125

 

 

RESUMEN

En Argentina, las PYME operan con un ajustado sistema de costos que, en entornos de competencia, debe buscar la reducción constante. El objetivo es proponer un sistema distribuido para gestión de OLT. Se enmarca en un enfoque mixto y tipo proyectiva y se adopta un diseño descriptivo. Se llevó a cabo un diagnóstico inicial y una revisión documental. La metodología empleada incluyó un diagnóstico basado en una revisión bibliográfica. Los resultados identificaron una demanda insatisfecha en el mercado por sistemas de gestión intuitivos, escalables y adaptados a las necesidades específicas de las PYME ISP. Las empresas buscan herramientas que les permitan optimizar sus operaciones, mejorar la atención al cliente y reducir costos. Las conclusiones delinean un modelo de desarrollo diseñado para satisfacer las necesidades específicas de las PYME ISP en la gestión de redes FTTH. Este modelo, enriquecido por los aportes teóricos y técnicos de la academia, garantiza una solución personalizada y adaptable a las particularidades del sector.

 

Palabras clave: Diseño; Distribuido; G-Pon; Microservicios; PYME

 

ABSTRACT

In Argentina, SMEs operate with an adjusted cost system that, within competitive environments, must seek constant reduction. The objective is to propose a distributed system for OLT management. It is framed in a mixed and projective approach and adopts a descriptive design. An initial diagnosis and document review were carried out. The methodology employed included a diagnosis based on a bibliographical review. The results identified an unsatisfied demand in the market for intuitive, scalable and adapted management systems adapted to the specific needs of PYME ISPs. Companies are looking for tools that allow them to optimize their operations, improve customer service and reduce costs. The conclusions outline a development model designed to satisfy the specific needs of SME ISPs in the management of FTTH networks. This model, enriched by theoretical and technical contributions from academia, guarantees a personalized and adaptable solution to the particularities of the sector.

 

Key words: Design; Distributed; G-Pon; Microservices; SME

 

RESUMO

Na Argentina, o PYME opera com um sistema de custos ajustado que, em ambientes de competência, deve buscar a redução constante. O objetivo é propor um sistema distribuído para gerenciamento de OLT. É marcado em uma abordagem mista e tipo projetiva e adotado um design descritivo. Foi levado a cabo um diagnóstico inicial e uma revisão documental. A metodologia empregada incluiu um diagnóstico baseado em uma revisão bibliográfica. Os resultados identificaram uma demanda insatisfatória no mercado por sistemas de gerenciamento intuitivos, escalonáveis e adaptados às necessidades específicas do ISP PYME. As empresas buscam ferramentas que lhes permitam otimizar suas operações, melhorar a atenção ao cliente e reduzir custos. As conclusões delineiam um modelo de desenvolvimento projetado para satisfazer as necessidades específicas do ISP PYME no gerenciamento de redes FTTH. Este modelo, enriquecido pelos esportes teóricos e técnicos da academia, garante uma solução personalizada e adaptável às particularidades do setor.

 

Palavras-chave: Design; Distribuído; G-Pon; Microsserviços; PME

 

INTRODUCCIÓN

 

Un área de intensa investigación en los últimos años, ha sido la gestión de redes ópticas pasivas (PON) y, en particular, de los terminales de línea óptica (OLT). Numerosos estudios han abordado la necesidad de desarrollar sistemas de gestión más eficientes y escalables para hacer frente al creciente volumen de datos y la complejidad de las redes de acceso de nueva generación (Agenda digital para América Latina y el Caribe, (ELAC), 2022) afirma que, las tecnologías digitales han crecido exponencialmente y su uso se ha globalizado.

 

En este sentido, un aspecto relevante al diseñar un sistema de gestión de OLT es la capacidad de garantizar la calidad de servicio (QoS) y la seguridad de la red. A este respecto, Li et al. (2021) presentan un algoritmo de asignación de recursos dinámico que optimiza la QoS en redes PON, considerando factores como el tráfico variable y las restricciones de capacidad. Los autores enfatizan la necesidad de mecanismos de seguridad robustos para proteger la información sensible y prevenir ataques cibernéticos.

 

En el contexto argentino, las Pequeñas y Medianas Empresas (PYME) del sector de servicios de internet (ISP) enfrentan un desafío constante como es, optimizar sus costos operativos en un mercado altamente competitivo. Por tradición, la gestión de las redes de estos proveedores se ha llevado a cabo en forma manual, lo cual implica una considerable inversión de tiempo y recursos humanos en tareas repetitivas y propensas a errores. De allí que, a medida que la economía global se vuelve cada vez más competitiva y digitalizada, las PYMEs deben adaptarse para sobrevivir y prosperar (BeJob, (2023).

 

Como alternativa, algunas PYME recurren a soluciones de gestión remota ofrecidas por proveedores extranjeros, sin embargo, estas suelen presentar costos elevados y una dependencia de divisas extranjeras (CEPAL, 2011). Ante este escenario, surge la necesidad de desarrollar soluciones de gestión de redes locales que sean eficientes, escalables y adaptadas a las necesidades específicas de las PYME argentinas. Se debe recalcar además que, las PYMES están integradas al aparato productivo, como parte de la cadena de valor, coadyuva en la diversificación y dinamización de la economía. Ello se manifiesta en su potencialidad para la creación de empleo y fomentar la riqueza (Cardozo, et al., 2012)

 

En este sentido, afrontar la utilización y desarrollo de un framework, es inalcanzable para cada PYME en particular. Sin embargo, el espíritu emprendedor, la comunión de intereses y la colaboración de la academia, puede conformar un universo propicio para encarar tal desafío. Cabe destacar que según UNIR (2022) un framework es un esquema o marco de trabajo que ofrece una estructura base para elaborar un proyecto con objetivos específicos, una especie de plantilla que sirve como punto de partida para la organización y desarrollo de software.

 

Hay que resaltar también que, el dinámico panorama tecnológico argentino, las Pequeñas y Medianas Empresas (PYME) del sector de servicios de internet (ISP) se enfrentan a un desafío apremiante como es optimizar sus operaciones en un contexto de creciente competencia y volatilidad económica. Además, la dependencia de soluciones extranjeras, además de generar una fuga de divisas, limita la capacidad de adaptación a las particularidades del mercado local. Esta situación genera una brecha digital que dificulta la competitividad de las PYME argentinas y restringe el acceso a servicios de internet de calidad para un amplio sector de la población.

 

En atención a todo lo planteado, esta investigación tiene como objetivo proponer un sistema distribuido para gestión de OLT y sintetiza los pasos seguidos en la búsqueda de un modelo funcional de desarrollo que brinde la posibilidad de gestionar una red FTTH a PYME ISP basado en las necesidades y experiencias propias del universo a satisfacer con el aporte técnico y teórico de la academia. Por lo dicho, se ha dividido en tres secciones: La opinión del ISP, el Back End y el Front End.

 

MÉTODO

 

El enfoque de la investigación se abordó desde un enfoque mixto combinando elementos tanto cualitativos como cuantitativos, para ofrecer una visión integral de la problemática de las PYME ISP en Argentina, es tipo proyectiva y se adopta un diseño descriptivo. La metodología empleada incluyó un diagnóstico basado en una revisión bibliográfica. Se inicia con un diseño descriptivo, caracterizando el estado actual de la gestión de redes en estas empresas. A partir de este diagnóstico, se proyecta una solución innovadora. El diagnóstico, basado en una revisión bibliográfica y entrevistas con expertos, permitió identificar las brechas existentes en los sistemas de gestión de OLT.

 

Para sintetizar, detectados los problemas comunes que enfrentaban los ISP FTTH encuestados en la gestión de su sistema de ABM(Alta/Baja/Modificación), con posterioridad a la selección acotada de los problemas, se avanzó con la observación sobre la forma de solución posible de implementar y finalmente, con la ayuda de los medios brindados por un ISP se decidieron las mejores soluciones arquitectónicas de red según la teoría y práctica actual.

 

RESULTADOS Y DISCUSIÓN

 

Diagnóstico para recabar las necesidades a satisfacer

 

Para diseñar cualquier sistema de usuario es fundamental conocer los puntos problemáticos que dicha implementación busca resolver. En ese sentido, resulta primordial la opinión del potencial beneficiario, pero de acuerdo lo expresado por Donald Norman (1988), en su libro “Psicología de los objetos cotidianos”, también es imperativo que el desarrollo permita logra una remembranza de algo conocido, para facilitar la etapa de aprendizaje del uso.

 

Por lo antes expuesto, para esta investigación se ha consultado a PYME ISP de la zona oeste del conurbano bonaerense, de la labor de encuestas realizadas se pudo determinar 43% de los encuestados no poseen sistemas de gestión automatizados, pero quienes lo hacen (57%), expresan que su uso es intuitivo, destacando SmartOLT como el más usado. Por otra parte, la forma de pago sobresaliente, para las suscripciones es el abono por cantidad de OLT, aunque todos manifiestan su preferencia por un sistema de canon anual y pagadero en pesos.

 

Un punto expresado como positivo se encontró al consultar sobre la conveniencia de permitir la operación por lotes mediante la ingesta de archivos ofimáticos (de extensión .xls o .csv). El procesamiento también llamado batch es una característica que permite importantes ahorros en tiempo de trabajo.

 

Otro indicador interesante de la tarea de encuestas realizadas es el referido a la gestión de los clientes, como se muestra en la figura 1, donde se pone de manifiesto la preferencia de realizar la diligencia de los abonados al servicio en un punto unificado, conocido como oficina central, aunque para ello deba usarse un sistema remoto. Es decir, los ISP prefieren gestionar sus servicios usando un sitio único, aun teniendo la posibilidad de tener a sus operadores trabajando desde sitios remotos.

 

 

 

Descripción: Gráfico

Descripción generada automáticamente

Figura 1. Preferencia sobre la forma de gestión del Cliente

*SGC (Sistema de Gestión de Clientes)

 

Un punto destacado dentro de las opiniones recabadas, fue la referencia a mejoras respecto de los productos que los ISP utilizan al gestionar, donde la necesidades recogidas mencionaron que les gustaría contar con un medio que se integre con otros sistemas de gestión (por ejemplo de stocks) y consideraban virtuoso que el sistema de clientes permitiera de manera sencilla el blanqueo y reseteo de la clave de WIFI de los usuarios de su red, aspecto que identificaron como una tarea que ocupa gran parte de los reclamos que reciben.

 

Diseño de un Back End como sistema distribuido

 

El Back End o Core de un sistema constituye una de las partes principales de la estructura, la otra es denominada Front End. Es posible trazar una semejanza con la arquitectura Servidor – Cliente donde el Back cumple la función de brindar servicios al Front. Una de las diferencias que puede establecerse entre ambas desde el punto de vista del programador radica en el acceso que tiene el usuario final del desarrollo luego de puesto a funcionar, así las cosas, una vez funcionando solo accede el desarrollador o personal capacitado de mantenimiento. Por el contrario, el Front End, es la parte donde el cliente ingresa regularmente para ejecutar su trabajo, es la sección expuesta a la operación de plantilla y la que debe ser intuitiva en el uso.

 

Partiendo de los preceptos de Arquitectura limpia (Martin, 2017) para cumplir con un correcto desarrollo debe buscarse la separación en dependencias que serán una capa para la lógica del negocio y otra para la interfaz gráfica de usuario. Esta situación, adicionalmente, permite distribuir los recursos para aumentar el avance, potenciando las habilidades de cada desarrollador.

 

Dentro de las decisiones tomadas para desarrollar un sistema de Back-End, una selección importante fue optar entre sistemas monolíticos o distribuidos. El análisis de pros y contras de cada tipo de arquitectura es un tema en sí mismo. Sin embargo, en el caso de este trabajo, se ha considerado la escalabilidad del sistema como el factor determinante. No afirmamos que un enfoque sea mejor que el otro, sino que sirven para propósitos distintos. Las ventajas principales del enfoque monolítico por sobre el enfoque de microservicios son:

 

1- la velocidad de desarrollo de un monolito es bastante superior comparado con un enfoque de microservicios. no hay que estar integrando diferentes servicios con sus respectivas APIS como sea cual fuere el protocolo de comunicación.

 

2- El monolito requiere una destreza técnica menor para su implementación, sumado a lo anterior, resulta más fácil relacionarse entre módulos, los cuales además son más fáciles de debuggear (proceso de encontrar y solucionar errores en el código fuente de cualquier software) a la hora de buscar problemas.

 

La principal contra del monolito es que genera problemas de escalabilidad a largo plazo si no se planifica bien la cantidad de usuarios estimados y funcionalidades prestadas (Reche, 2022). En este sentido, optar por arquitectura de sistemas distribuidos, debe mencionarse como una opción costosa cuando hace uso de recursos, pero en los momentos iniciales del trabajo y debido a la baja demanda, ello no ocurre. Por lo tanto, se ha considerado la posibilidad de migrar lentamente de un servidor a una estructura en grilla cuando sea necesario.

 

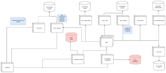
Siguiendo las actividades estructurales: comunicación, planeación, modelado, construcción y despliegue (Pressman, 1982), en la actualidad el trabajo transita por la etapa de modelado del sistema distribuido. La figura 2 exhibe una primera aproximación mediante el uso de microservicios.

 

Descripción: Diagrama

Descripción generada automáticamente

Figura 2. Modelado de la arquitectura distribuida seleccionada para el uso mediante microservicios.

 

Los microservicios son tanto un estilo de arquitectura como un modo de programar software. Se centran en dividir las aplicaciones en elementos más pequeños e independientes entre sí (Whitestack, 2023). De esta forma conseguiremos crear aplicaciones que sean más fáciles de escalar, de dar mejor mantenimiento y que sus partes puedan ser reutilizables. a diferencia del enfoque tradicional y monolítico de las aplicaciones, en el que todo se compila en una sola pieza. (Orozco Fernández, 2024).

 

La Figura 3, a continuación, expone la opción monolítica luego descartada para este trabajo en función del criterio de selección elegido. En resumen, entre dos opciones de sistemas, hemos elegido la más fácilmente escalable.

 

 

Descripción: Diagrama

Descripción generada automáticamente con confianza media

Figura 3. Comparativa gráfica entre arquitecturas monolítica y por microservicios

 

Patrones de diseño en microservicios usados para la investigación

 

En el diseño del patrón arquitectónico que se usará en la solución se combinan la solución API Gateway donde en esencia, un API Gateway actúa como un punto de entrada centralizado para todas las solicitudes de clientes que acceden a servicios dentro de un sistema con la arquitectura dirigida por eventos que se utiliza para responder a un “evento” en tiempo real o lo más cercano posible a que este ocurra.

 

La API Gateway se sitúa entre las aplicaciones de clientes y los microservicios funciona como un intermediario entre los clientes y los diferentes microservicios que componen la aplicación (ver abajo a la izquierda de la figura 2)., y como un proxy inverso que redirige las solicitudes del cliente a los servicios. Además de esto, la puerta de enlace de la API puede proporcionar otros servicios transversales como autenticación, terminación SSL y caché.

 

Las razones para utilizar este patrón en vez de la comunicación directa son varias:

 

Facilita que los clientes puedan acceder a los diferentes servicios del sistema, ya que proporciona una única interfaz de entrada para ellos. De esta forma, los clientes no tienen por qué conocer la ubicación específica de cada servicio, lo que reduce la complejidad y el acoplamiento.

 

Permite gestionar de manera centralizada aspectos como la seguridad, la autenticación, la autorización y el monitoreo. Esto simplifica la implementación de políticas de seguridad y facilita la aplicación de actualizaciones o cambios en estas políticas. Permite realizar enrutamiento inteligente de solicitudes, redirigiendo las peticiones a los servicios correspondientes en función de diversos criterios, como la ruta de la URL, el tipo de solicitud o los encabezados HTTP. Esto mejora la flexibilidad y la capacidad de escalabilidad de la arquitectura.

 

A su vez puede realizar funciones de caché, compresión y optimización de solicitudes para mejorar el rendimiento general del sistema. Además, puede implementar técnicas de balanceo de carga para distribuir la carga de manera equitativa entre los servicios subyacentes, Figura 4.

 


Figura 4. Esquema de Arquitectura basada en eventos más API Gateway. Un evento dispara acciones desde el api gateway a los microservicios que responden en "tiempo real"

 

Diseño de un Front End por requisitos no funcionales

 

El autor Garrett (2021) explica en su libro "The Elements of User Experience" que crear un diseño de interacción exitoso requiere más que simplemente crear un diseño visual que sea agradable. También es fundamental definir y satisfacer las necesidades de los usuarios.

 

El autor aporta una comprensión de la experiencia del usuario y afirma que el contenido es tan importante como la experiencia de navegación de un sitio; por lo tanto, es lo que siente una persona al interactuar con el producto o servicio de una empresa. Cuando ocurre esta interacción, las respuestas generadas, como sensaciones y sentimientos, se analizan y se trabajan para que sean siempre las mejores posibles. La investigación ha sido atravesada por dos vertientes de análisis, el cromático y el funcional.

En primer lugar, buscando brindar una interfaz de carácter profesional y frío según los conceptos y ejercicios de Albers (Interacción del color, 2010). Figura 5:

 

 

Descripción: Diagrama

Descripción generada automáticamente

Figura 5. Imagen extraída de La interacción del color de Josef Albers

 

Desde el punto de vista funcional, se ha optado por usar lo que Adobe color identifica como tendencias en interfaz de usuario, que puede observarse en el vínculo Tendencias de color, Stock, colores de Behance | Adobe Color. Entre las preferencias también se optó por colores conocidos por su asociación al ecosistema profesional como ser azul.

 

El azul es tranquilidad, confianza y estabilidad. Los diferentes tonos de azul, como el azul marino, son los mejores colores para evocar un sentimiento de confianza. Es el color de logo más utilizado por las empresas de la lista Fortune 500. Además, este color es uno de los favoritos tanto de los hombres como de las mujeres. El azul es el color de logo preferido por las empresas tecnológicas y financieras.

 

Sintetizando, se eligió usar colores combinados para la presentación visual como lo indica la figura 4 y colores de reconocido uso corporativo para las partes que requieren la intervención de operadores Figura 5, todos dentro del ámbito de los definidos como fríos, Figura 6.

 

Descripción: Interfaz de usuario gráfica, Gráfico

Descripción generada automáticamente

Figura 6. Interfaz de accesos al sistema

 

Descripción: Imagen que contiene Tabla

Descripción generada automáticamente

Figura 7. Secciones operativas de colores corporativos

 

Para el desarrollo de la aplicación, la opción considerada como más conveniente por su actual uso en la industria de la programación fue React (https://es.react.dev/). Permite combinar interfaces de usuario, llamadas componentes, para formar pantallas, páginas y aplicaciones. Brinda la posibilidad de construir tanto aplicaciones web como nativas utilizando las mismas habilidades y reutilizando los componentes.

 

Adicionalmente, el uso de programación reactiva y el paradigma “Observer”, permiten que, en lugar de sondear eventos para los cambios, los eventos se realicen de forma asíncrona para que los observadores puedan procesarlos (durante la investigación, los observadores son los elementos de React que definiremos en la interfaz), Figura 8.

 

Descripción: Diagrama

Descripción generada automáticamente

Figura 8. Caracterización de una aplicación reactiva

 

Por otro lado, y como parte de las decisiones operativas para iniciar el desarrollo, se optó por usar prototipado no funcional basados en que el requisito funcional lo especifica el usuario, mientras que el requisito no funcional lo especifica personal técnico como arquitecto, líderes técnicos y desarrolladores de software y en los momentos iniciales del trabajo, las primeras definiciones deben correr por cuenta de estos últimos.

 

Actualmente, el trabajo se halla en la configuración de un prototipo funcional evolutivo que mejorará a medida que se realicen más iteraciones entre usuario, diseñador del Front End y pruebas de validación funcional. Estamos pasando de la etapa de usabilidad a la de experiencia de usuario. Mas precisamente, en la etapa de usabilidad se intentó una interfaz minimalista con pocos ítems e información, con colores que no distraigan al usuario y que sea eficiente al realizar una acción, buscando minimizar la cantidad de tareas o pasos para poder cumplirla.

 

CONCLUSIONES

 

A partir del análisis exhaustivo de las necesidades de las PYME ISP y del diseño conceptual del sistema de gestión, se pueden extraer conclusiones significativas y trazar un camino claro hacia la implementación exitosa de esta solución. En primer lugar, se ha identificado una demanda insatisfecha en el mercado por sistemas de gestión intuitivos, escalables y adaptados a las necesidades específicas de las PYME ISP. Las encuestas realizadas han revelado que las empresas buscan herramientas que les permitan optimizar sus operaciones, mejorar la atención al cliente y reducir costos.

En segundo lugar, el diseño propuesto, basado en una arquitectura de microservicios, ofrece una solución flexible y escalable que puede adaptarse a las necesidades cambiantes de las PYME ISP. La modularidad de esta arquitectura permite desarrollar y desplegar nuevas funcionalidades de forma independiente, facilitando la evolución del sistema a lo largo del tiempo. Sin embargo, es fundamental reconocer que el desarrollo de un sistema de esta envergadura requiere de una planificación cuidadosa y una ejecución rigurosa.

 

En otros puntos conclusivos se tiene que, la interacción academia-sistema productivo suele atravesar complicaciones entre las que pueden mencionar el pasaje a productivo de entornos que no han sido sometidos a un profundo testeo. En tal sentido, un diseño arquitectónico funcional y robusto debe someterse a test que garanticen su funcionamiento, pero contar con un entorno de pruebas similar a uno real generalmente no es posible. En particular, las pruebas de estrés son esenciales, pero contar con un entorno de pruebas que simule condiciones reales a gran escala no es económicamente viable. Por ejemplo, no es posible probar el sistema con 4000 clientes simultáneos, ni disponer de un sistema con esa capacidad solo para pruebas.

 

De igual forma, la transferencia de conocimiento en esta investigación ha sido bidireccional y dinámica. Los estudiantes, como principales receptores, han adquirido habilidades prácticas y conocimientos especializados al abordar un problema real del sector. Es así como, este proceso no solo ha enriquecido la formación académica, sino que también genera un impacto positivo en su capacidad de innovación y resolución de problemas. La mediación en este intercambio ha sido clave para garantizar la pertinencia de la investigación y su alineación con las necesidades del sector.

 

La perspectiva de incluir como función la innovación social en las universidades, es una de las fuerzas de cambio más importantes que pueden ser asumidas. Con la reformulación de las relaciones sociales (tanto globales como locales) hacia una sociedad del conocimiento, la universidad está en vías de una transformación profunda. No se trata de un cambio parcial o en algún nivel educativo específico, tampoco de la redefinición de los actores o de los sectores que participan directamente en ella, sino del pasar de los ambientes de enseñanza establecidos por los profesores a los de los estudiantes, de la enseñanza al aprendizaje, de los sujetos pasivos y receptivos a la gestión y a la autoridad de los sujetos como entes activos y participativos. (Didriksson Takayanagui, 2015)

 

En resumen, los ISP pyme podrán contar con un sistema de gestión ABM de clientes desarrollado de acuerdo con sus necesidades, sin que ello los obligue a contar con personal capacitado en informática o desarrollo de sistemas, ya que no forma parte del Core business. Los alumnos, pueden desarrollar su espíritu emprendedor a la vez que actuando en campo reciben de primera mano la problemática profesional a la que se enfrentan en su campo de estudio. Mientras que la academia deja de ser un arcano para volverse una entidad cercana tanto en la solución de problemas como en la generación de profesionales.

 

Los próximos pasos de este trabajo de investigación y desarrollo serán los de focalizar los esfuerzos en poner productiva nuestra arquitectura, mientras se optimiza y depura la interfaz de usuario.

 

CONFLICTO DE INTERESES.

Los autores declaran que no existe conflicto de intereses para la publicación del presente artículo científico.

 

REFERENCIAS BIBLIOGRÁFICAS

 

Albers, J. (2010). Interacción del color. Alianza Editorial.

BeJob (2023). Desafíos y Oportunidades para las PYMEs en la Era Digital: Cómo Superar Obstáculos y Potenciar el Crecimiento. https://bejob.com/desafios-y-oportunidades-para-las-pymes/

Didriksson, A. (2015). El futuro anterior. La universidad como sistema de producción de conocimientos,aprendizajes e innovación social. CLACSO.

Li, Z., Wang, J., y Zhang, Q. (2021). Dynamic resource allocation for QoS provisioning in optical access networks. IEEE/ACM Transactions on Networking, 29(2), 612-625. https://onlinelibrary.wiley.com/doi/10.1155/2021/8381998

Cardozo E., Velasquez de Naime Y, Rodriguez Monroy C . (2012) http://adingor.es/congresos/web/uploads/cio/cio2012/SP_06_Entorno_Economico_Gestion_Economica_y_Finanzas/1345-1352.pdf

CEPAL (2011) Eliminando barreras: El financiamiento a las pymes en América Latina. https://repositorio.cepal.org/server/api/core/bitstreams/7336fcfb-b028-4188-b089-68107c721da6/content

CEPAL. Tecnologías digitales para un nuevo futuro ELAC (2022). Li, Z., Wang, J., y Zhang, Q. (2021). Dynamic resource allocation for QoS provisioning in optical access networks. IEEE/ACM Transactions on Networking, 29(2), 612-625. https://onlinelibrary.wiley.com/doi/10.1155/2021/8381998

Garrett, Jesse James (2021) Elementos de la Experiencia de Usuario. https://www.uxables.com/diseno-ux-ui/elementos-de-la-experiencia-de-usuario-jesse-james-garrett/

Martin, R. C. (2017). Clean Architecture-A craftsman's guide to software structure a design. Pearson. https://doi.org/978-0134494166

Norman, D. (1988). The Psychology of Everyday Things. Basic Books. https://doi.org/0465067093

Orozco Fernández, A. (Junio 17/2024). Hiberus Blog. https://www.hiberus.com/crecemos-contigo/patrones-de-diseno-en-microservicios/

Pressman, R. (1982). Ingenieria del Software. Un Enfoque Practico. Mc Graw- Hill. https://doi.org/978-607-15-0314-5

Reche, J. (2022) Monolito o microservicios? Ventajas y desventajas. https://www.ithinkupc.com/es/blog/monolito-o-microservicios-ventajas-y-desventajas

UNIR, (2022) Formación profesional. Framework: qué es, para qué sirve y algunos ejemplos. https://unirfp.unir.net/revista/ingenieria-y-tecnologia/framework/

Whitestack (2023) Microservicios: ¿Qué son y qué tipos existen? ¿Cómo funciona su arquitectura?. https://whitestack.com/es/blog/microservicios/